セラピストの職務経歴書の書き方|採用されるコツや例文付きで解説
- その他お役立ち情報

セラピストとしての転職・就職活動で欠かせない職務経歴書。スキルや人柄を伝える重要な書類です。
この記事では、セラピストの職務経歴書の基本構成、経験年数別のポイント、書き方のコツやNG例まで、採用担当者に響く内容を徹底解説します!
これから応募する方や、書き方に迷っている方はぜひ参考にしてください。
職務経歴書とは?セラピスト応募での役割と重要性

職務経歴書は履歴書とは異なり、過去の職歴やスキル、実績をより具体的に伝える書類です。
リラクゼーション業界では、応募先のサロンによっては提出が必須となることもあり、経験や人柄を判断する重要な資料となります。
採用担当者は、これまでの勤務サロンでの業務内容、接客スキル、資格の有無などを確認し、サロンにマッチする人物かを見極めます。
そのため、単なる経歴の提示ではなく、「どのようなスキルを持ち、どう活躍できるか」を明確に伝えることがポイントです。
セラピストの職務経歴書の基本構成

職務経歴書には決まった書式はありませんが、採用担当者に伝わりやすく、評価されやすいポイントがあります。
以下の5つの構成要素を意識してまとめると、自身のスキルや人柄を過不足なくアピールできます。
それぞれの項目のポイントを押さえて、自分らしい職務経歴書に仕上げましょう。
経歴要約
これまでの職歴や業務経験を1〜2行で簡潔にまとめます。
たとえば、「リラクゼーションサロンで3年間勤務し、ボディケアやオイルトリートメントの技術を習得」など。
応募先のサロンが重視するスキルや経験を強調しましょう。
職務内容
勤務先の名称、雇用形態、勤続年数、提供していた施術メニュー、1日の施術人数、業務範囲(受付・掃除・物販など)を具体的に記載します。
未経験者の場合は、前職の業務内容や、接客・サービスに関わる経験があれば代替的に記載できます。
経験・スキル・知識
施術技術(ボディケア、アロマトリートメント、足つぼなど)や、接客対応・カウンセリングのスキル、ホスピタリティなどを箇条書きで記載するとわかりやすくなります。
保有スキル・資格
リラクゼーションセラピスト検定、アロマ検定、整体師の資格など、業界に関連する資格を記載。資格がなくても、スクール修了や研修履歴があれば記載すると良いでしょう。
自己PR文
自己PRは、自分の強みや志望理由を端的にまとめ、応募先のサロンに「この人と働きたい」と思ってもらうための重要な項目です。
セラピストの仕事は、施術のスキルだけでなく、お客様への気配り・信頼関係の構築・継続的なケア提案など、ホスピタリティが強く求められます。
そのため、以下のような観点で書くと効果的です。
・人柄が伝わるエピソードを入れる(例:「お客様の体調や気分に合わせて力加減や会話量を調整しています」など)
・具体的な成果や評価(例:「リピーター率80%を維持」「お客様アンケートで満足度90%」など)
・今後の目標やサロンへの貢献意欲(例:「将来的にはアロマや整体も学び、トータルケアを提供できるセラピストを目指したい」)
経験年数別|セラピスト職務経歴書の書き方ポイント

セラピストと一口に言っても、未経験者から講師経験のあるベテランまでキャリアの幅はさまざまです。
採用担当者が知りたいのは、「今のあなたがどのレベルで、どんな強みを持っているのか」。
経験年数ごとに適したアピールポイントや書き方の工夫を取り入れて、あなたらしさが伝わる職務経歴書を作りましょう。
未経験・スクール卒業生の場合
実務経験がない場合は、スクールで学んだことや研修で習得した技術をアピールしましょう。
また、過去の仕事で身に付けた「お客様目線」「気配り」などのスキルはセラピスト業務にも活かせます。
今後の目標や意欲を伝えることで、ポテンシャル重視のサロンに好印象を与えることができます。
経験1〜3年のセラピスト
入社後すぐに即戦力として働けることが最大のアピールポイントです。
これまで担当してきた施術メニュー(ボディケア、アロマ、リフレなど)や、月間の施術人数、指名数、物販成績など数値を交えて具体的に記載すると、信頼性が高まります。
技術面だけでなく、「カウンセリングが得意」「お客様との会話を大切にしている」など、接客に関する強みも加えると効果的です。
4年以上・店長・講師経験者
マネジメント経験がある場合は、売上管理・予約管理・スタッフ教育・SNS発信・イベント企画など、店長として担っていた業務を記載しましょう。
講師経験がある場合は、研修内容や育成人数、使用していた教材などを補足してください。
数字(売上前年比・育成人数・フォロワー数など)を入れて差別化を図ると、リーダーシップのある人材として評価されやすくなります。
書き方のコツ|採用担当に響くポイント

職務経歴書は「ただの経歴」ではなく、なぜこの仕事をしてきたのか、これから何を目指したいのかを伝えるラブレターのようなものです。
特にセラピストの仕事は、数字だけで測れない人間力や想いが重要視されるため、以下のようなポイントを意識しましょう。
数値・実績で具体性を出す
ただ「お客様対応をしてきた」と書くだけでは印象に残りません。できるだけ数値や実績を入れることで、スキルの信頼性が高まります。
・月の施術件数:「平均月○名施術」
・リピート率:「顧客リピート率○%」
・口コミ評価:「予約サイトで平均評価4.8」
数字にすることで、採用担当が“即戦力”としてのイメージを持ちやすくなります。
お客様の声・口コミも活用
セラピストはお客様との信頼関係が重要。そのため、過去にもらった感謝の言葉や口コミでの高評価なども強いアピールになります。
・「力加減が絶妙で毎回癒されます」という声を多くいただいています
・SNSで施術の満足度を紹介された経験あり
・お客様から指名されることが多く、3年以上同じお客様を担当
第三者からの評価は、自分の言葉よりも説得力が強いので、積極的に書いていきましょう。
希望の働き方・貢献できることを添える
応募先とのミスマッチを防ぐためにも、「どう働きたいか」や「どんな貢献ができるか」を明記すると好印象です。
・「週5日フルタイムで働けます」
・「産休明けでも週3〜4日でしっかり戦力として働けます」
・「お客様との長期的な関係づくりが得意です」
また、セラピストとしての将来像や学びたい姿勢も添えると、ポテンシャル評価にもつながります。
職務経歴書の例文・テンプレート
実際にどのように書けばよいか迷う方のために、経験別の具体例文を紹介します。
それぞれの立場で押さえるべきポイントが異なるため、自身の状況に合わせて参考にしてください。
未経験・スクール卒業生
経歴要約:スクールにてリラクゼーション技術を学び、接客業で培ったコミュニケーション力を活かし、セラピストとしての就職を希望。
職務内容:接客業(カフェ勤務)にて、お客様のニーズを察知する力を養い、常に笑顔での接客を心がけてきました。
スキル・資格:整体基礎/アロマ初級/ボディケア/JRECリフレクソロジーライセンス
自己PR:技術面はまだ発展途上ですが、お客様の立場で考え、安心感のある接客が得意です。
成長意欲を持って、貴サロンで学び続けたいと思っています。

経験1〜3年のセラピスト
経歴要約:都内リラクゼーションサロンにて、オイル・ボディケアを中心に月平均100件以上の施術を担当。
職務内容:全身ボディ/アロマトリートメント/足つぼ/ヘッドスパ等を中心に、幅広いメニューを担当。
スキル・実績:月平均リピート率82%/店舗ランキング常連/新人育成補助も経験
自己PR:その日の体調・お悩みに合わせたカウンセリングを大切にしており、「丁寧で安心できる」とのお声を多数いただいています。
今後は整体技術を学び、より高い専門性を追求したいと考えています。

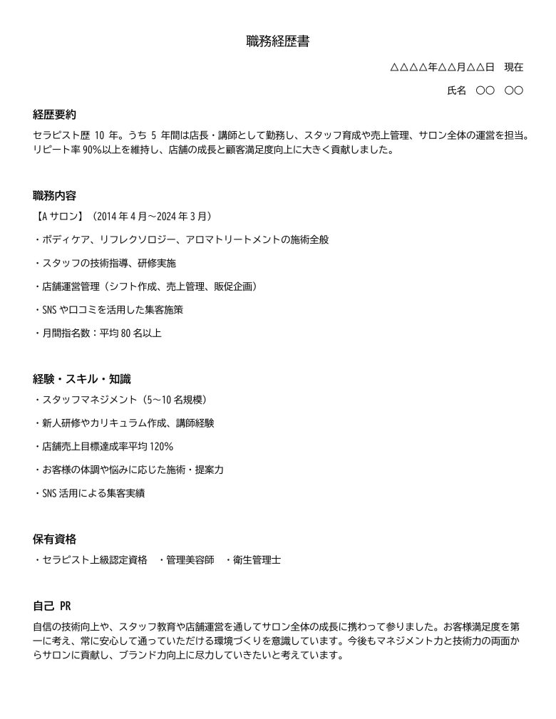
4年以上・店長・講師経験者
経歴要約:都内大手サロンで4年勤務。施術・接客だけでなく、スタッフ育成・売上管理・SNS運用など店舗運営全般を担当。
職務内容:年間の売上前年比110%を達成/スタッフ指導・新人研修担当/予約システムの改善提案実施
保有資格:整体上級/リンパドレナージュ/アロマインストラクター
自己PR:チームマネジメント・顧客満足向上・販促企画など、サロン運営に携わった経験を活かし、即戦力として貢献可能です。
スタッフが働きやすい環境作りにも力を入れてきました。

よくあるNG例と対策

職務経歴書でありがちなNGパターンを3つ紹介します。
せっかくのスキルや想いが正しく伝わらないと、選考に通りにくくなってしまうので注意しましょう。
空白が多い・見づらい
履歴書よりも自由度の高い職務経歴書では、「何を書いたら良いか分からず空白が多い」という方も多いです。
特に未経験者は接客バイトや育児経験も立派なアピール材料なので、自己分析を丁寧に行って書きましょう。
実績ばかりで人柄が見えない
「月〇件施術」「売上〇万円」などの成果ばかりに偏ると無機質な印象になってしまいます。
「なぜこの仕事を選んだのか」「どんなことに喜びを感じるのか」など、人間味のある文章やエピソードを盛り込むと共感されやすくなります。
まとめ

セラピストの職務経歴書は、技術力と同時に人柄や実績、やる気も見られます。
どんなお客様にどんな想いで施術をしているか。経験が浅くても想いが伝わる職務経歴書は、採用担当者の心に響きます。
この記事を参考に、あなたらしい経歴書を作ってみてくださいね。

