ネイリストの職務経歴書の書き方|採用されるコツや例文付きで解説
- その他お役立ち情報

ネイリストとして転職や就職を考えたとき、職務経歴書はあなたの技術や人柄を伝える大切な書類です。
本記事では、ネイリストの職務経歴書の基本構成から、未経験・経験者別の書き方のコツ、よくある失敗例や例文まで詳しく解説します。
採用担当者に伝わる職務経歴書を作成したい方は、ぜひ参考にしてください。
職務経歴書とは?ネイリスト応募での役割と重要性

職務経歴書は、これまでの職歴や業務内容を時系列で詳しく記載する書類です。
履歴書が「プロフィール」なら、職務経歴書は「実績の詳細」を伝えるもの。
特にネイリストのような技術職では、どんなサロンで、どのようなメニューを担当し、どんな成果をあげたのかが重要な判断材料となります。
サロンによっては必須書類とされていることもあり、採用担当者はこれを通じて即戦力かどうか、募集しているポジションに合いそうかなどを見極めています。
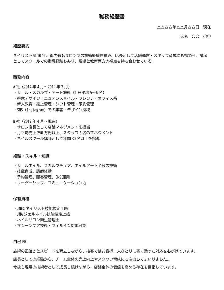
ネイリストの職務経歴書の基本構成

経歴要約
これまでのキャリアを1〜2行でまとめた「これまでの経歴のまとめ」。
たとえば「都内ネイルサロンで3年間勤務し、リピート率80%を維持」など、数字を用いると印象に残ります。
職務内容
勤務先の名前、担当していたメニュー(ジェル、スカルプなど)、1日平均の施術件数、指名の有無などを具体的に記載します。
未経験者は、前職の業務で培った経験や今後活かせることを伝えましょう(接客・販売・マナーなど)。
経験・スキル・知識
・ジェルネイルの施術経験(1日平均5名)
・SNSでの顧客対応や集客経験
・ネイルアートのデザイン提案力
・接客業で培ったコミュニケーション能力(未経験者)
・ネイルスクールでの実習や作品制作の経験(未経験者)
など、アピールポイントを箇条書きで記載します。
保有スキル・資格
JNAジェルネイル技能検定/ネイリスト技能検定/ネイルサロン衛生管理士や、業界問わず取得済みの資格やスキルを書きましょう。
自己PR文
自分の強みを活かして、どう貢献できるかを伝える項目です。
たとえば「丁寧なカウンセリングにより、お客様の満足度向上に貢献してきました」など、成果と結びつけると好印象です。
未経験の場合は、「接客アルバイトで培ったコミュニケーション力を活かし、丁寧にお客様のご希望をヒアリングできること」などをアピールしましょう。
経験がないことをマイナスにとらえるのではなく、前向きな姿勢や対応力を伝えることで好印象につながります。
経験年数別|ネイリスト職務経歴書の書き方ポイント

未経験・スクール卒業生の場合
技術面はまだ浅くても、スクールで学んだ知識や練習内容、接客・販売アルバイトの経験などを記載しましょう。
「笑顔の接客に自信がある」「学んだことを現場で早く活かしたい」という姿勢もアピール材料になります。
経験1〜3年のネイリスト
サロンでのメニュー経験(ジェル・フット・ケアなど)や、1日の施術件数、指名数、売上目標達成率など、実績を数字で伝えるのが効果的です。
「〇ヶ月連続で目標達成」「SNSからの指名が毎月〇件」などのエピソードもおすすめ。
4年以上・店長・講師経験者
後輩指導、予約管理、店舗売上管理、SNS発信などの“運営力”が評価されやすくなります。
「新人育成マニュアルを作成した」「毎月のキャンペーン企画を担当した」など、チームへの貢献を強調しましょう。
書き方のコツ|採用担当に響くポイント

数値・実績で具体性を出す
「1日平均〇名を施術」「指名率〇%」「月の売上〇万円」など、具体的な数字を用いると、説得力と信頼感が増します。
お客様からの評価・口コミもアピール
「お客様から“丁寧で安心できる”とお声をいただいています」など、SNSや口コミサイトでの評価があれば、それも強みになります。
希望の働き方・貢献できることを添える
「土日勤務可」「即戦力として立ち上げに貢献したい」など、サロンに対してどう貢献したいかを言語化することで、意欲が伝わります。
職務経歴書の例文・テンプレート

経験別の職務経歴書に使える例文や、職務経歴書の記入例をご紹介します。
未経験・スクール卒業生
ネイルスクール卒業後、接客業のアルバイトで培ったコミュニケーション力を活かし、ネイリストとしてお客様に寄り添う提案ができるよう努力しています。
今後は実務を通じて技術を磨き、信頼されるネイリストを目指したいと考えています。

経験1〜3年のネイリスト
都内のネイルサロンにて、ジェルネイル・スカルプ・フットケア等を中心に施術を担当。
1日平均5名を対応し、指名率は月平均70%。Instagram経由での新規集客も行い、毎月3〜5件の指名獲得につなげていました。

4年以上・店長・講師経験者
地域密着型のネイルサロンにて、店長として2年間勤務。
後輩スタッフの育成や月次売上管理、キャンペーン企画を行い、前年比120%の売上成長を達成しました。
定期的に講師としてスクールで授業も担当し、現場と教育の両面から業界に貢献してきました。

よくあるNG例と対策

抽象的な表現
「丁寧に施術しています」など、主観的な表現だけでは魅力が伝わりません。
「1日〇名を施術し、リピート率〇%」のように、数値とセットで伝えましょう。
空白が多い・見づらい
記入項目が少ない、内容が薄いと、やる気がないと受け取られかねません。
適度に情報量を入れ、見やすいフォーマットを心がけましょう。
実績ばかりで人柄が見えない
どれだけ成果があっても、「なぜネイリストをしているのか」「お客様にどう向き合っているのか」といった人柄や想いが伝わらないと、印象に残りづらくなります。
まとめ

ネイリストの職務経歴書は、これまでの経験やスキルだけでなく、あなたの“人柄”や“志望動機”も伝えられる大切な書類です。
採用担当者に「この人に会ってみたい」と思わせるような内容を意識して書くことが、選考通過のカギになります。
職務経歴書へ落とし込めるようご自身の経験や実績を見つめなおしてみましょう。

